危化品重大危险源安全监督管理规定修订,要求完善双预防数字化建设,落实安全包保责任制度!
发布时间:2023.11.14



11月7日,应急管理部公开征求《危险化学品重大危险源安全监督管理规定(修订草案征求意见稿)》的意见。

修订草案共6章、44条,主要安全生产条例修订内容有:

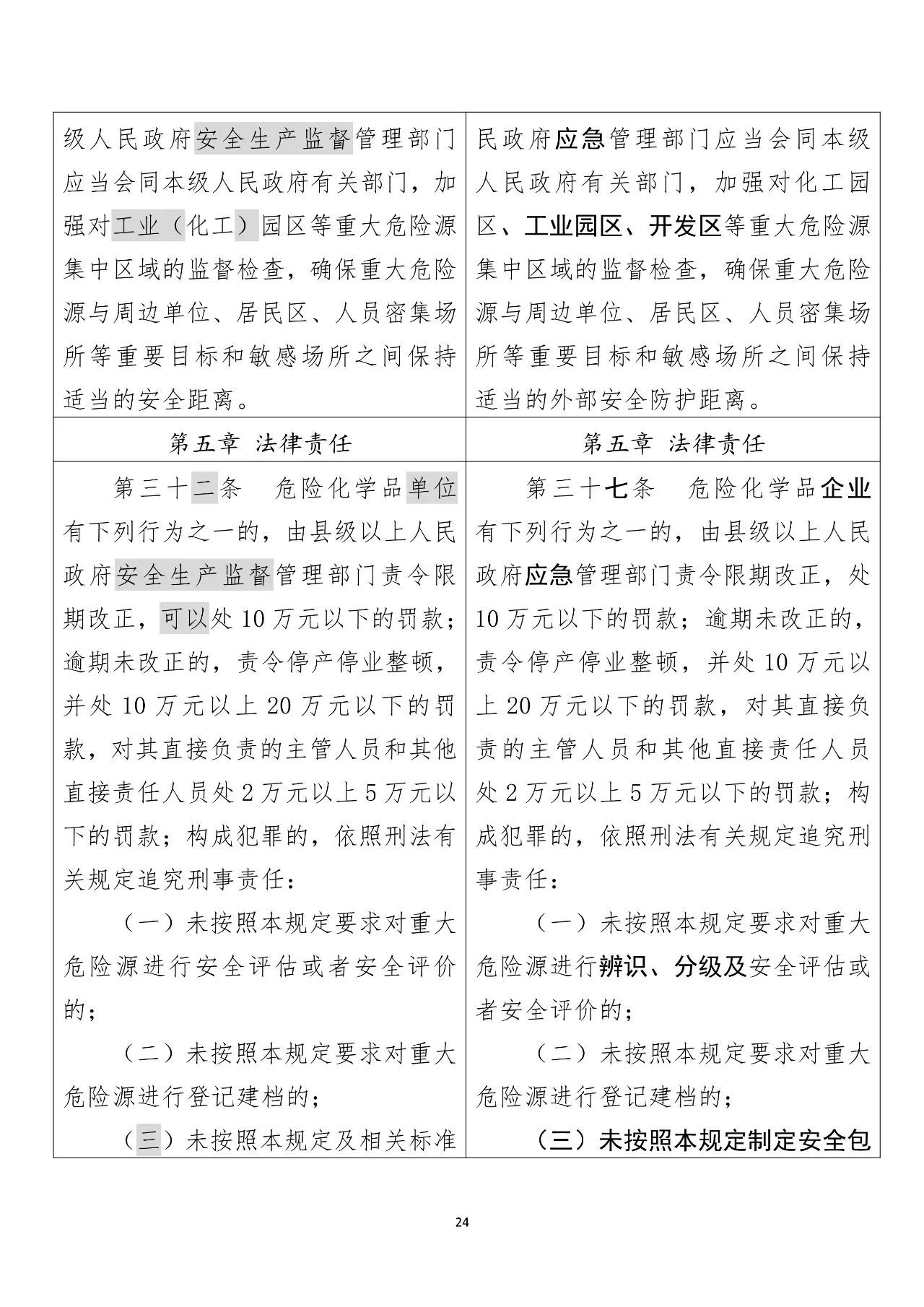
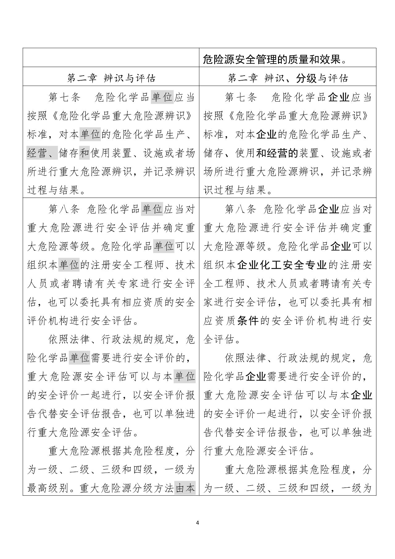
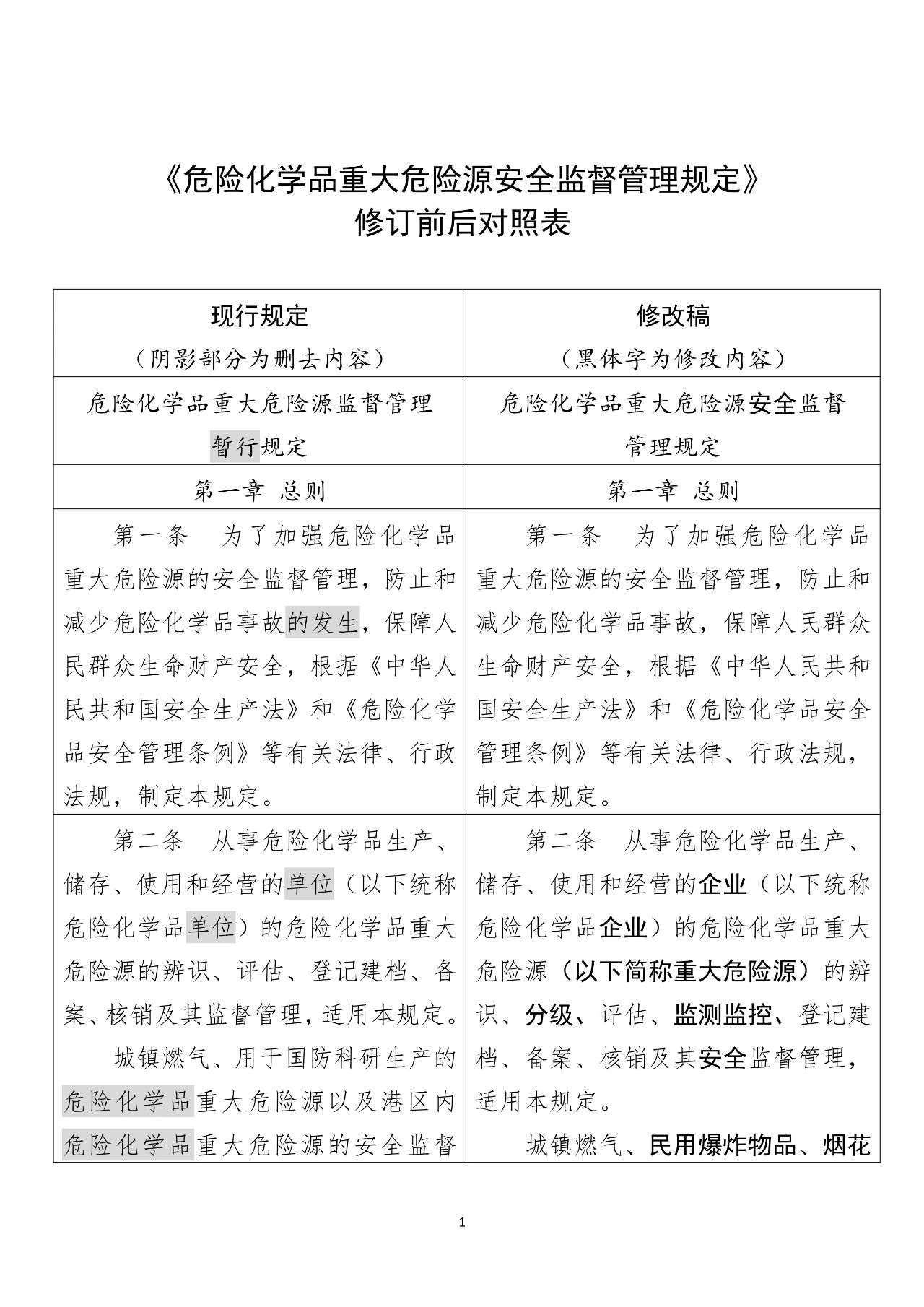
(一)完善了规章名称和适用范围。本规章实施十多年,相关规定和要求已经运行比较成熟,删除规章名称中的“暂行”。根据《中华人民共和国安全生产法》和应急管理部门安全监管职责,并与有关危险化学品生产、经营安全的现行部门规章相衔接,明确规章适用范围是从事危险化学品生产、储存、使用和经营的企业。

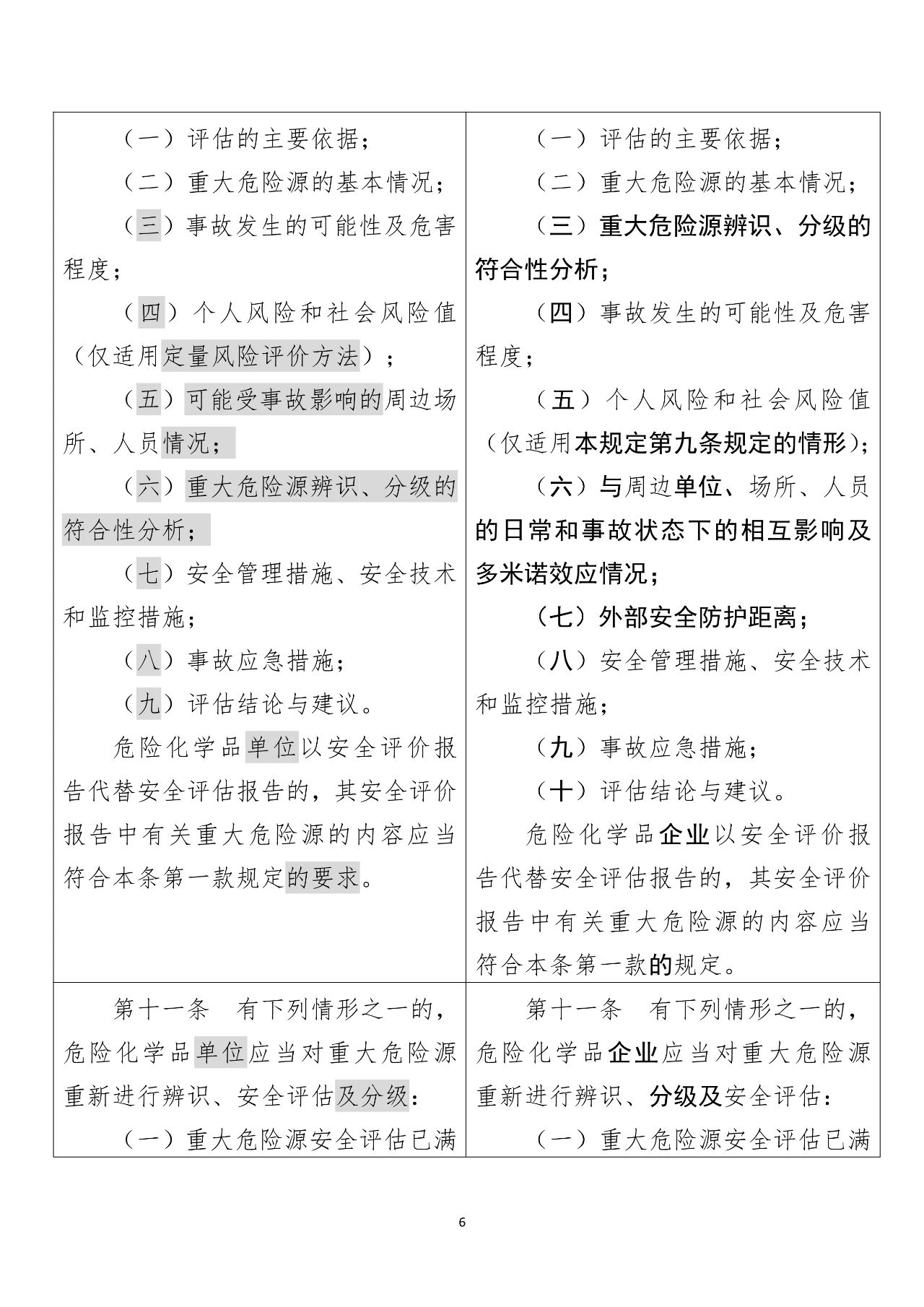
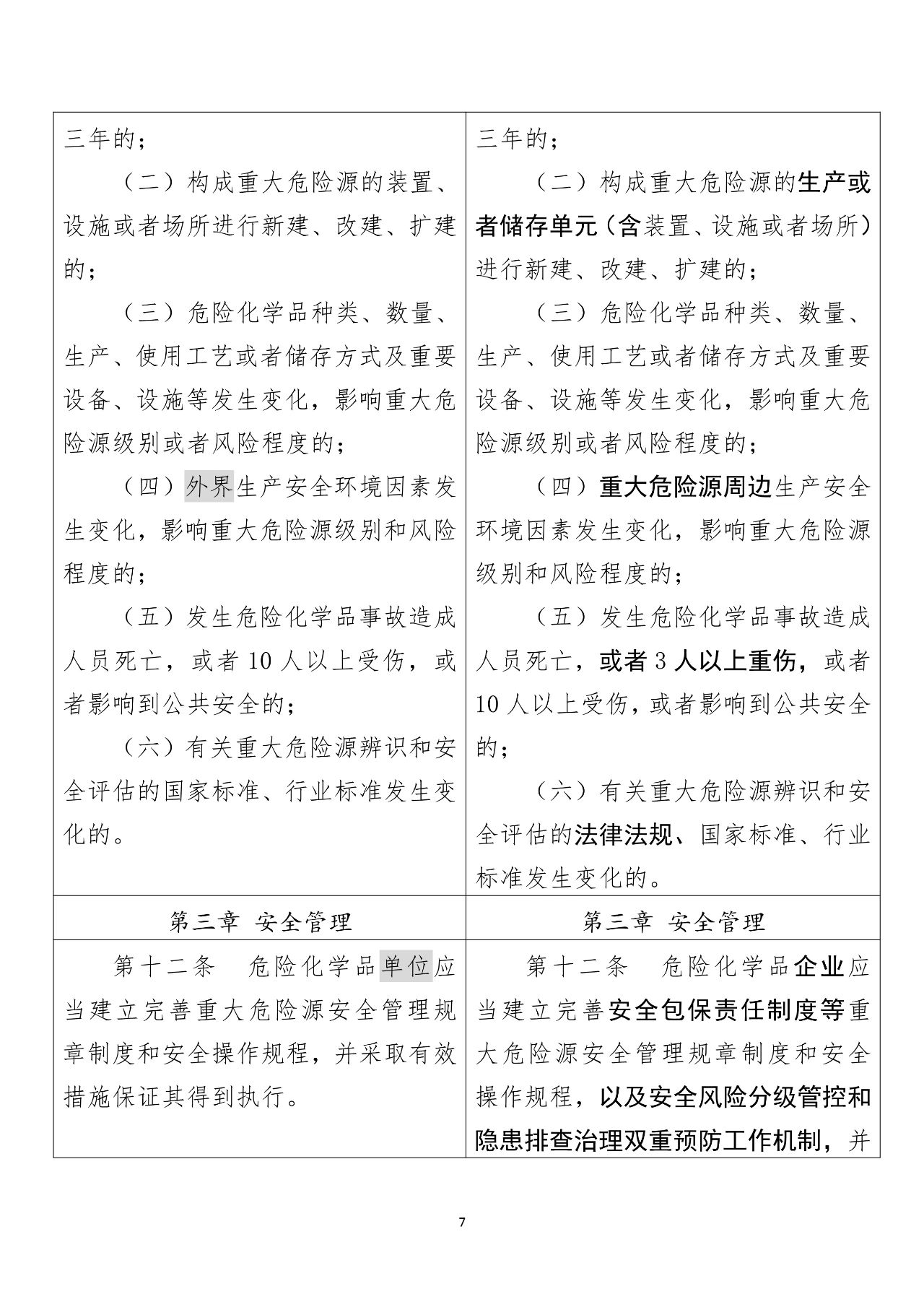
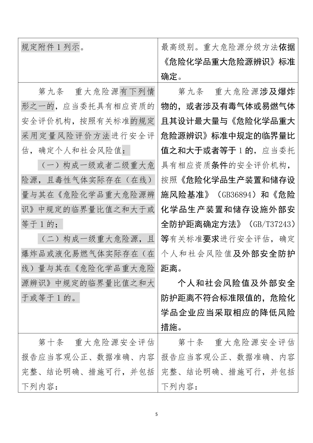
(二)优化了重大危险源辨识、分级及安全评估要素。有关辨识分级和评估要求与《危险化学品重大危险源辨识》(GB18218)、《危险化学品生产装置和储存设施风险基准》(GB36894)、《危险化学品生产装置和储存设施外部安全防护距离确定方法》(GB/T37243)进行衔接,不再保留《暂行规定》的附件1、附件2。《最高人民法院 最高人民检察院关于办理危害生产安全刑事案件适用法律若干问题的解释》(法释〔2015〕22号)规定,3人以上重伤事故与亡人事故均属于后果严重的情形。因此,新增规定企业发生3人以上重伤事故的应当重新进行辨识、分级及安全评估。

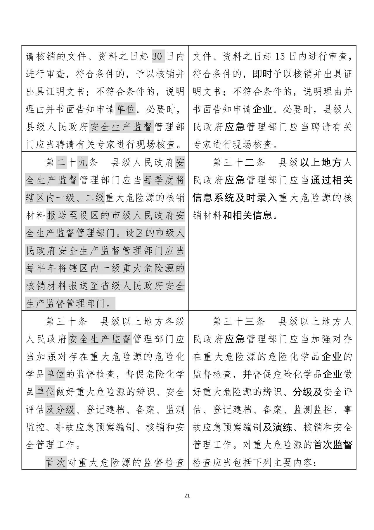
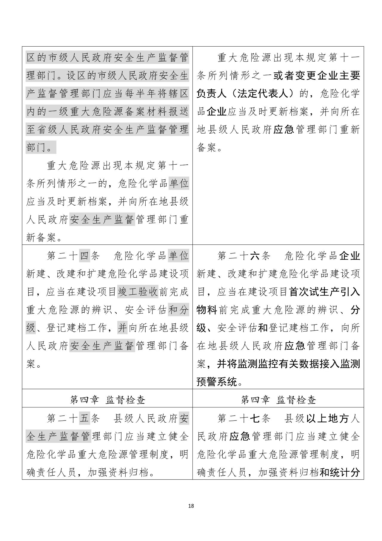
(三)突出强化了利用信息化手段实施重大危险源安全监管和监测预警。明确应急管理部门建立完善危险化学品重大危险源安全风险监测预警等信息化系统,危险化学品企业,化工园区接入监测预警系统,实现重大危险源监测预警、备案核销、统计分析的信息化管理。强化“互联网+监管”(工业互联网+安全生产),应急管理部门运用信息化手段开展在线巡查抽查工作。

(四)进一步完善重大危险源监管工作机制,落实安全包保责任制度,实施开车前安全风险自查评估。固化“消地协作”联合工作机制,要求企业开展安全风险分级管控和隐患排查治理双重预防工作机制数字化建设并有效运行。

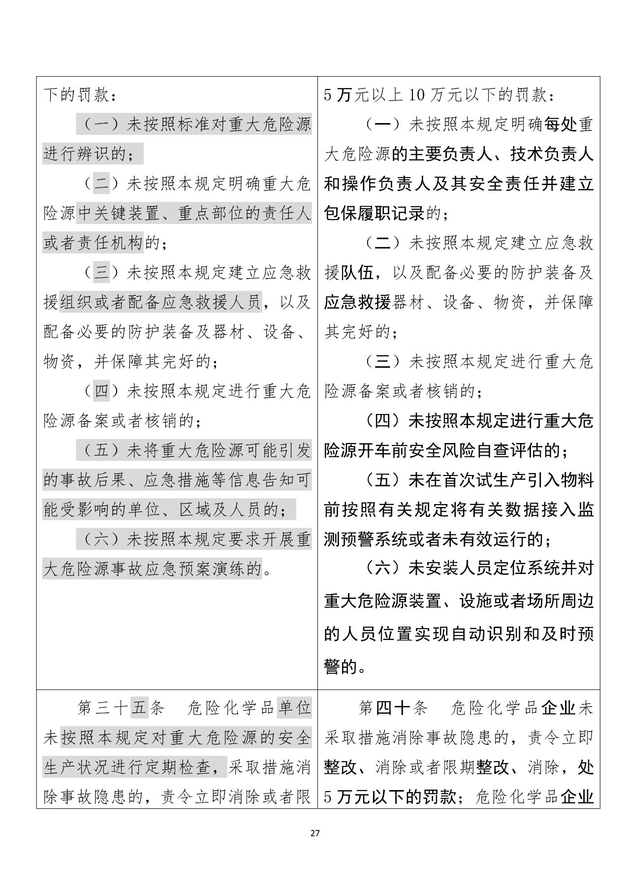
(五)严格重大危险源企业及有关责任人员安全生产违法行为的处罚。依据《中华人民共和国安全生产法》《中华人民共和国行政处罚法》《国务院关于进一步贯彻实施〈中华人民共和国行政处罚法〉的通知》等有关法规,增加监测监控系统和有关数据不符合规定、未将监测监控有关数据接入监测预警系统或者未有效运行、开车前未进行安全风险自查评估、关闭监控、篡改数据信息、对属于7种重大隐患情形违法行为的处罚。






























400 8890 921

双重预防机制数字化监管平台-SaaS版
免费试用 欢迎体验
微信扫码授权使用
免费试用 欢迎体验